Adjust
About Adjust
Adjust is a mobile attribution and marketing analytics platform used by businesses to measure and optimize the effectiveness of their advertising campaigns on mobile apps. Adjust helps attribute app installs and user actions to specific sources, whether they are paid ads, organic campaigns, or other marketing channels.
Adjust also offers features like ad fraud protection, cohort analysis, and user segmentation, providing companies with the tools they need to make data-driven decisions and enhance their overall mobile performance.
To learn more: https://www.adjust.com/
PA Connect Adjust
The integration between Piano Analytics and Adjust enables you to combine precise attribution data with in-depth analysis of user behavior. This enables you to measure the effectiveness of your marketing campaigns, track the origin of each application installation, and optimize your conversion strategies, while guaranteeing optimal data quality and a better return on investment.
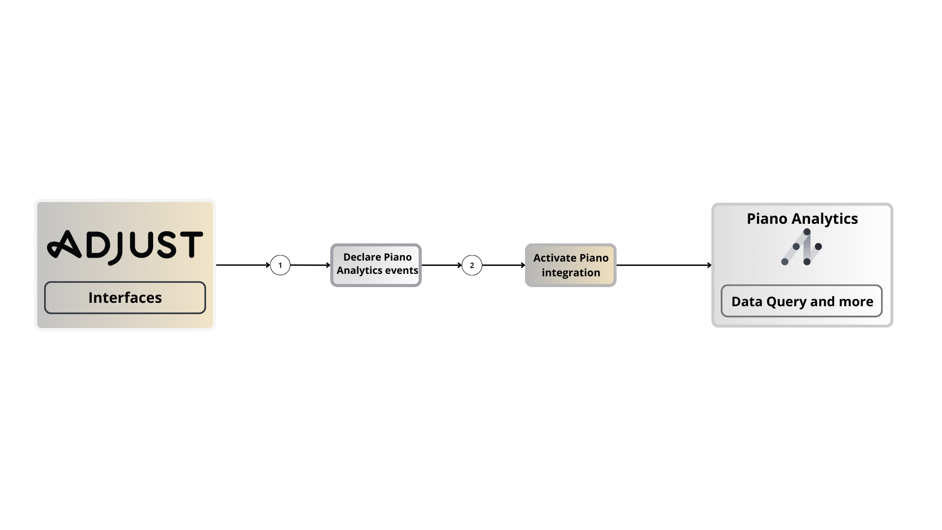
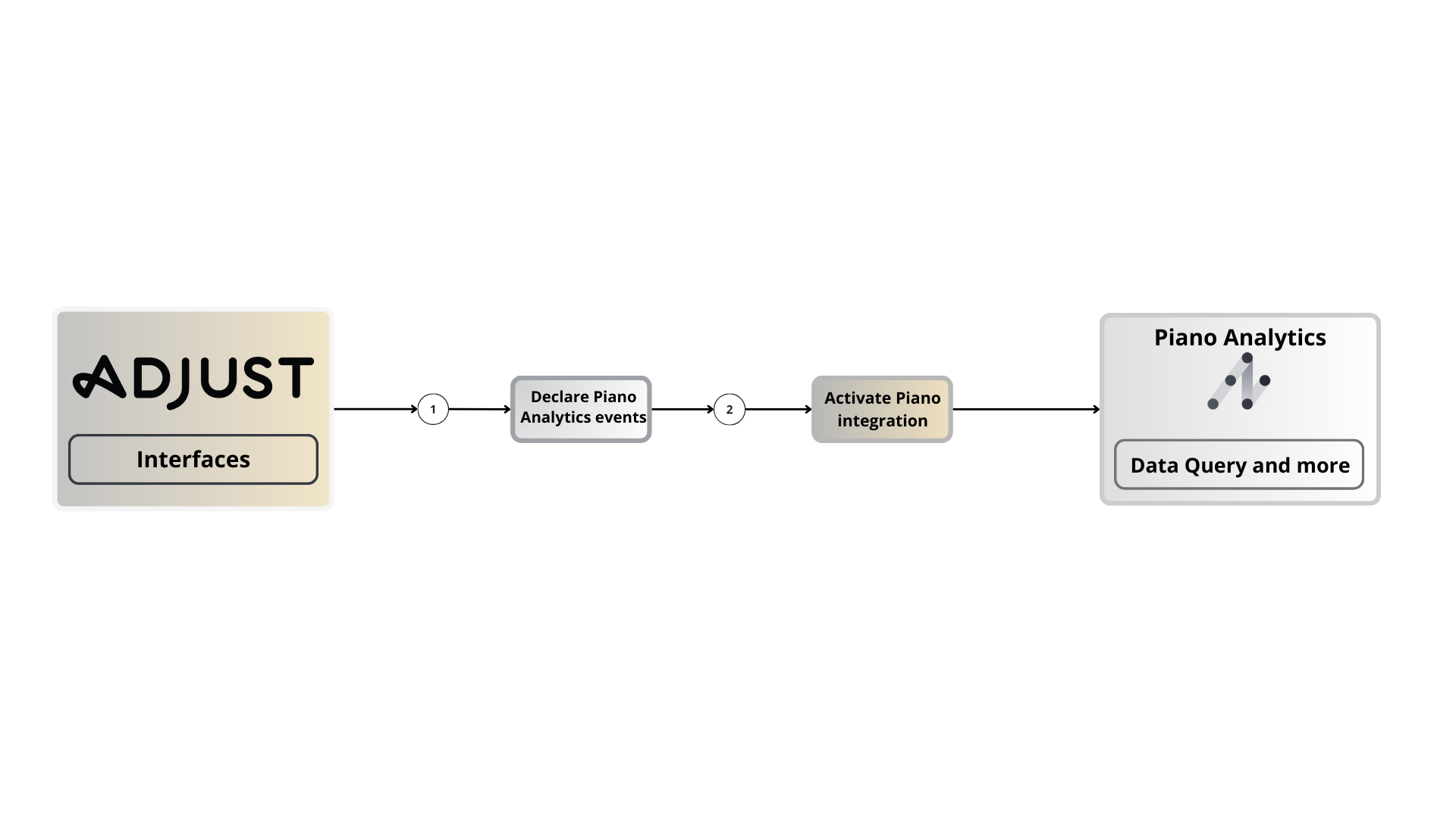
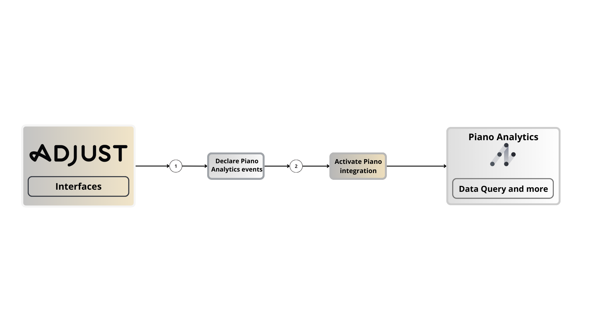
Connector principles
The PA Connect Adjust enables Piano Analytics to receive attribution data measured in Adjust via automated callbacks.
Follow the steps of this documentation to start receiving app install and uninstall events, and benefit from Piano Analytics' tools to uncover new insights.

Prerequisites :
Have a Piano Analytics account.
Have an Adjust account.
Have sufficient rights in Piano Analytics ("Admin", "Data Supervisor"), and Adjust (Admin, Editor).
Configurations in Piano Analytics
The integration with Adjust allows you to collect the following events:
adjust.installs
adjust.reinstalls
adjust.uninstalls
adjust.reattributions
These events must be declared as such (case-sensitive) from your Data Model in Data Management > Events:

Under this link you will find instructions for declaring a Piano Analytics event.
When the user performs one of these actions (install, reinstall...), Adjust uses methods like the advertising identifier (IDFA for iOS or GAID for Android) or fingerprinting techniques to associate the action with a previous click or impression. This click or impression is then linked to the specific advertising campaign and other relevant metadata (for reference, after the installation of an application (or other action), Adjust continues to track in-app events (such as purchases, sign-ups, etc.) and attributes them to the initial installation source).
Each event we collect is therefore sent with campaign parameters related to the attribution performed by Adjust.
Here is the mapping of the parameters we collect through the events:
Adjust SDK parameters | Information | Piano Analytics SDK parameters |
| Number of sessions recorded by the current Adjust SDK | app_sc |
| Installation timestamp (i.e. first time the app is opened) | app_fsd |
| Activity timestamp | device_timestamp_utc |
| Name of the network, as taken from the tracker | src_medium |
| Name of the campaign, as taken from the tracker | src_campaign |
| Name of the adgroup, as taken from the tracker | src_creation |
| Name of the creative, as taken from the tracker | src_format |
| Name of device manufacturer | device_manufacturer |
| Device model name | device_model |
This list is not exhaustive, as you can track custom parameters according to your needs (see Mapping below).
Configurations in Adjust
Once in your Adjust interface, under Campaign Lab > Partners, add a new partner:

Look for Piano Analytics :

Then select your application, normally already registered:

From the Data Sharing menu, you'll need to authorize data sharing between the two solutions. Click on “Edit” and enter the collection domain of your application perimeter, as well as its site ID (you'll find this information in the Data Collection Portal, here for the site ID, and there for the domain) :

When sharing is enabled, by default the integration sends the 4 events install, reinstall, uninstall, reattribution.
You can choose to send additional data via the Mapping option, by checking the “Parameters” box:

Partner parameters (available from version 4.0 of the Adjust SDK) enable Adjust to collect custom data points from your application and send them directly to Piano Analytics. Piano Analytics then receives custom event details for each of your events.
Add parameters through the Mapping option
Before adding new parameters to the Adjust SDK, make sure that no other predefined partner settings already meet your requirements.
To share partner settings with Piano Analytics, proceed as follows:
Configure partner parameters in SDK Adjust.
Once the “Parameters” box has been ticked, select “Map parameter” in the box that has just appeared.
In the SDK Parameter field, enter the name of the Adjust SDK parameter you wish to track, and in the Partner Parameter field, enter the Piano Analytics parameter corresponding to the SDK Adjust parameter:

Once you are satisfied with your configuration, validate the integration:

The integration now appears in your partners as active:

Additional resources
Partner documentation: https://help.adjust.com/fr/partner-setup/piano-analytics
Patner website: https://www.adjust.com/