Contentsquare
About Contentsquare
Contentsquare is a user experience (UX) analytics platform that helps businesses understand how users interact with their websites and mobile apps. It collects data on user behaviors, such as clicks, mouse movements, and scrolls, to generate heatmaps and analyze user journeys. This analysis identifies friction points, drop-offs, and optimization opportunities. By segmenting users and providing detailed reports, Contentsquare offers actionable insights to improve the user experience and increase conversion rates. The platform also integrates with other marketing and analytics tools to provide a unified view of digital performance.
Learn more on https://contentsquare.com/
PA Connect Contentsquare
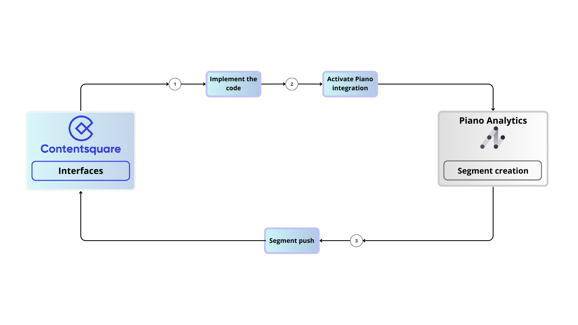
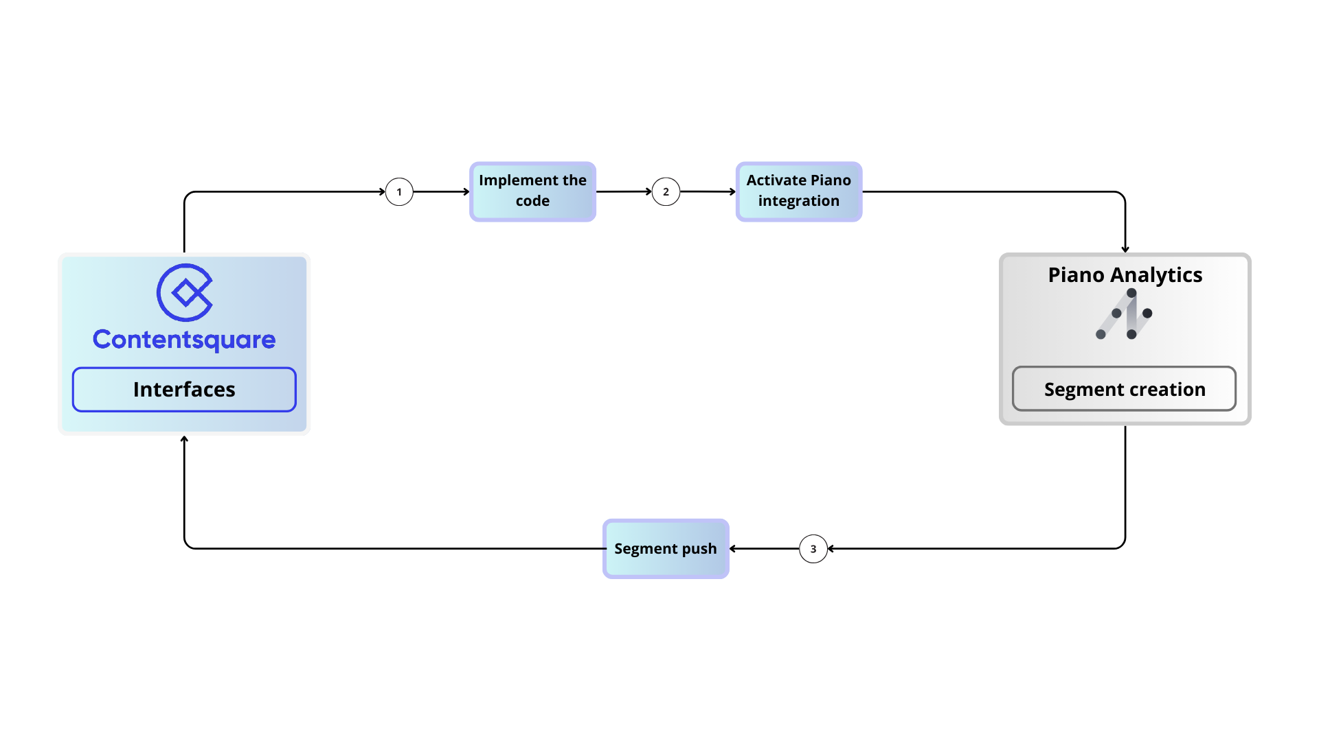
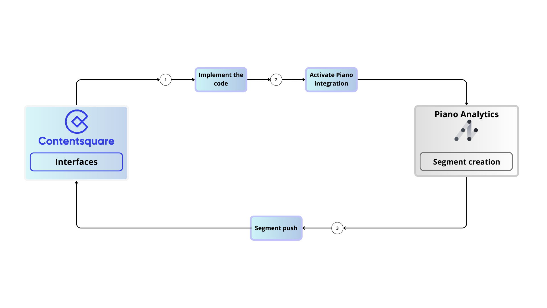
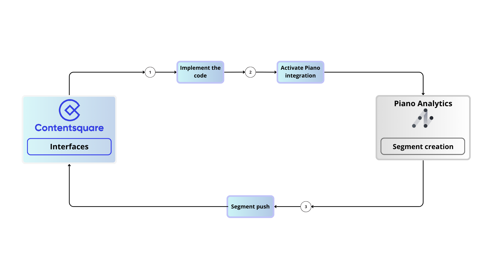
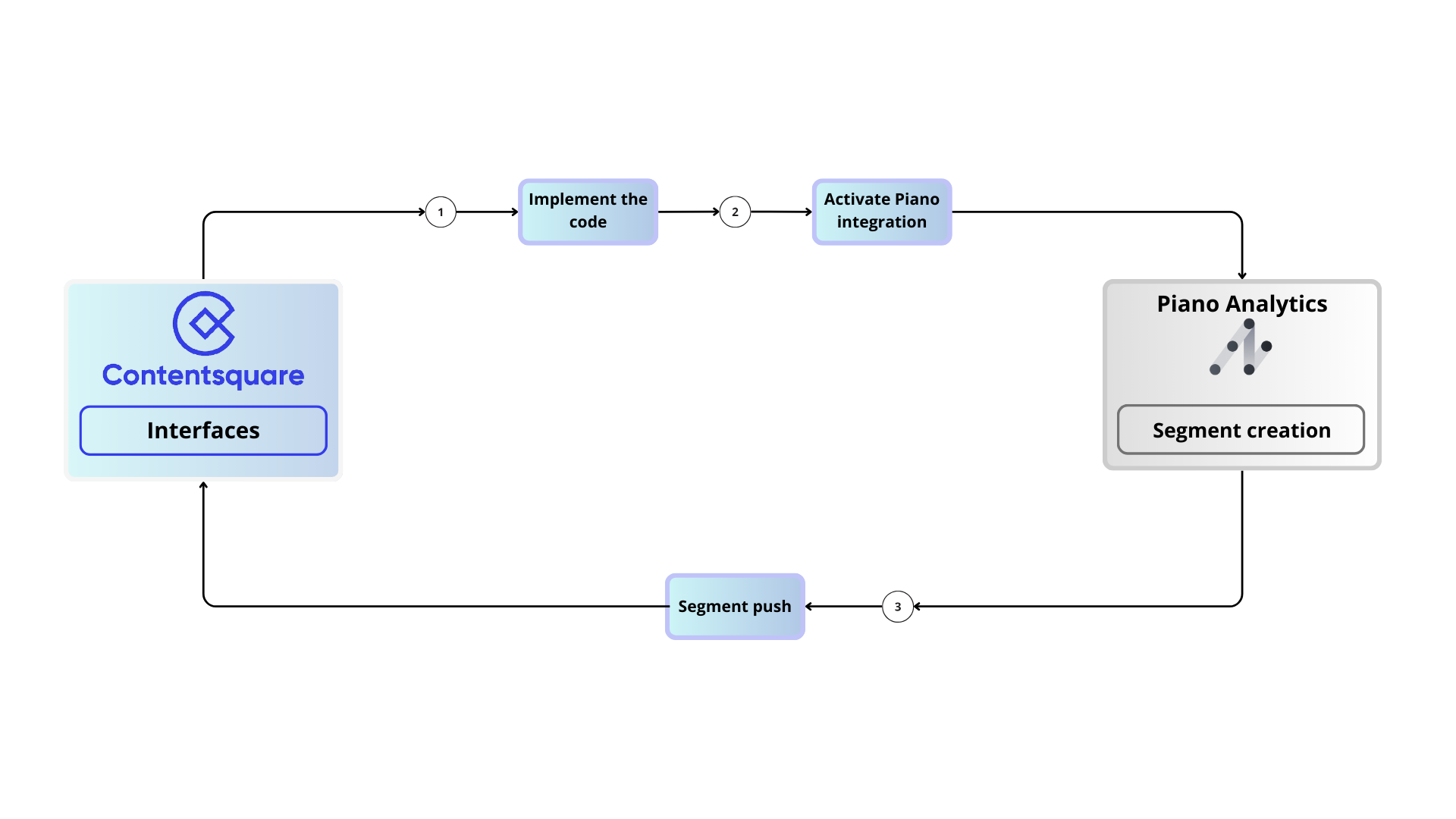
Contentsquare and Piano have developed a bridge enabling you to analyze data from anywhere in the customer journey using your Piano Analytics segments. Find your Piano Analytics segments in Contentsquare and benefit from all the tool's functions (path analysis, page comparator, zoning analysis, session replay).
Connector principles
Thanks to Contentsquare's unique identifier tracking, Piano Analytics segments can be cross-referenced with Contentsquare sessions. Follow the integration steps to start optimizing the user experience and performance of your websites.

Prerequisites :
Have a Piano Analytics account.
Have a Contentsquare account.
Create an API Key.
Code implementation
Before getting started, you'll need to implement the code snippet in your Piano Analytics SDK that enables you to retrieve Contentsquare's unique identifier.
To do so, please read this documentation: https://support.contentsquare.com/hc/en-gb/articles/9870671886876-Piano-Analytics-Code-Configuration
If you are facing an implementation issue, do not hesitate to contact the Contentsquare teams : https://support.contentsquare.com
Configurations within Piano Analytics
Create an API Key
To create an API Key, please follow the steps as described in this documentation.
Declare the "cs_matching_key" propertyFrom your Data Model, create a new property by clicking "+" on your bottom right corner:
.png?inst-v=f8a143b8-a0de-495c-9a7f-307f9df630fd)
The property must be declared as follow, with the exact key "cs_matching_key" (case sensitive), and have a "string" format:
Retrieve your site IDYour site IDs are available within the Data Collection Portal :

Configurations within Contentsquare
Install the Piano Analytics integration
To install the integration on your workspace, please see the Contentsquare documentation.
Active the Piano Analytics integration
Once in your integration list, you can activate the Piano Analytics bridge:Enter your previously created API key:
Name the integration, enter your site ID and select the “cs_matching_key” property:
Then select the Piano Analytics segments you wish to import into Contentsquare (for more information on Piano Analytics segmentation, please consult our dedicated documentation):
Please note that the segments you create in Piano Analytics will be available on D+1 in the Contentsquare segment selector. This is because API calls are made around midnight every day.
Your integration is now complete:
Retrieve your Piano Analytics segments
Once your segments have been imported, they will all be available in the “Segment” section of Contentsquare, where you can filter the “Piano Analytics” source:
Segments can be used in your context analyses, as shown in this example:
Additional resources
Partner's website : https://contentsquare.com/
Partner's documentation : https://support.contentsquare.com/hc/en-gb/articles/9352574527900-Piano-Analytics
Partner's technical documentation: https://support.contentsquare.com/hc/en-gb/articles/9870671886876-Piano-Analytics-Code-Configuration