Adjust
A propos d'Adjust
Adjust est une plateforme d'attribution mobile et d'analyse des données marketing, utilisée par les entreprises pour mesurer et optimiser l'efficacité de leurs campagnes publicitaires sur les applications mobiles. Adjust aide à attribuer les installations d'applications et les actions des utilisateurs à des sources spécifiques, qu'il s'agisse de publicités payantes, de campagnes organiques ou d'autres canaux de marketing.
Adjust propose également des fonctionnalités de protection contre la fraude publicitaire, d'analyse de cohortes, et de segmentation d'utilisateurs, fournissant ainsi aux entreprises les outils nécessaires pour prendre des décisions basées sur des données et améliorer leurs performances globales sur mobile.
Pour en savoir plus : https://www.adjust.com/fr/
PA Connect Adjust
L'intégration entre Piano Analytics et Adjust vous permet de combiner des données d'attribution précises avec une analyse approfondie du comportement des utilisateurs. Vous pouvez ainsi mesurer l'efficacité de vos campagnes marketing, suivre l'origine de chaque installation d'application, et optimiser vos stratégies de conversion, tout en garantissant une qualité de données optimale et un meilleur retour sur investissement.
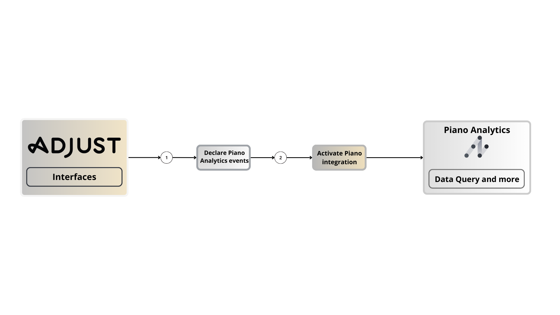
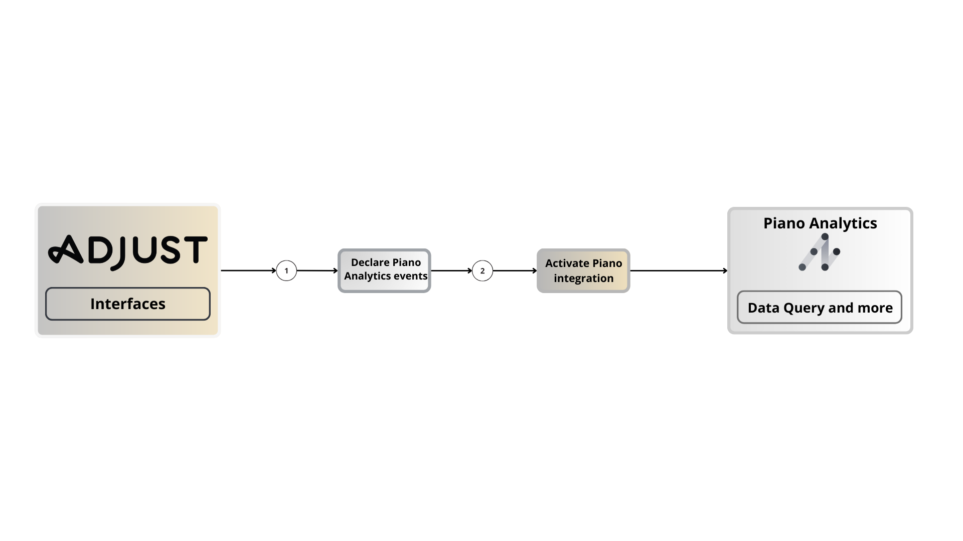
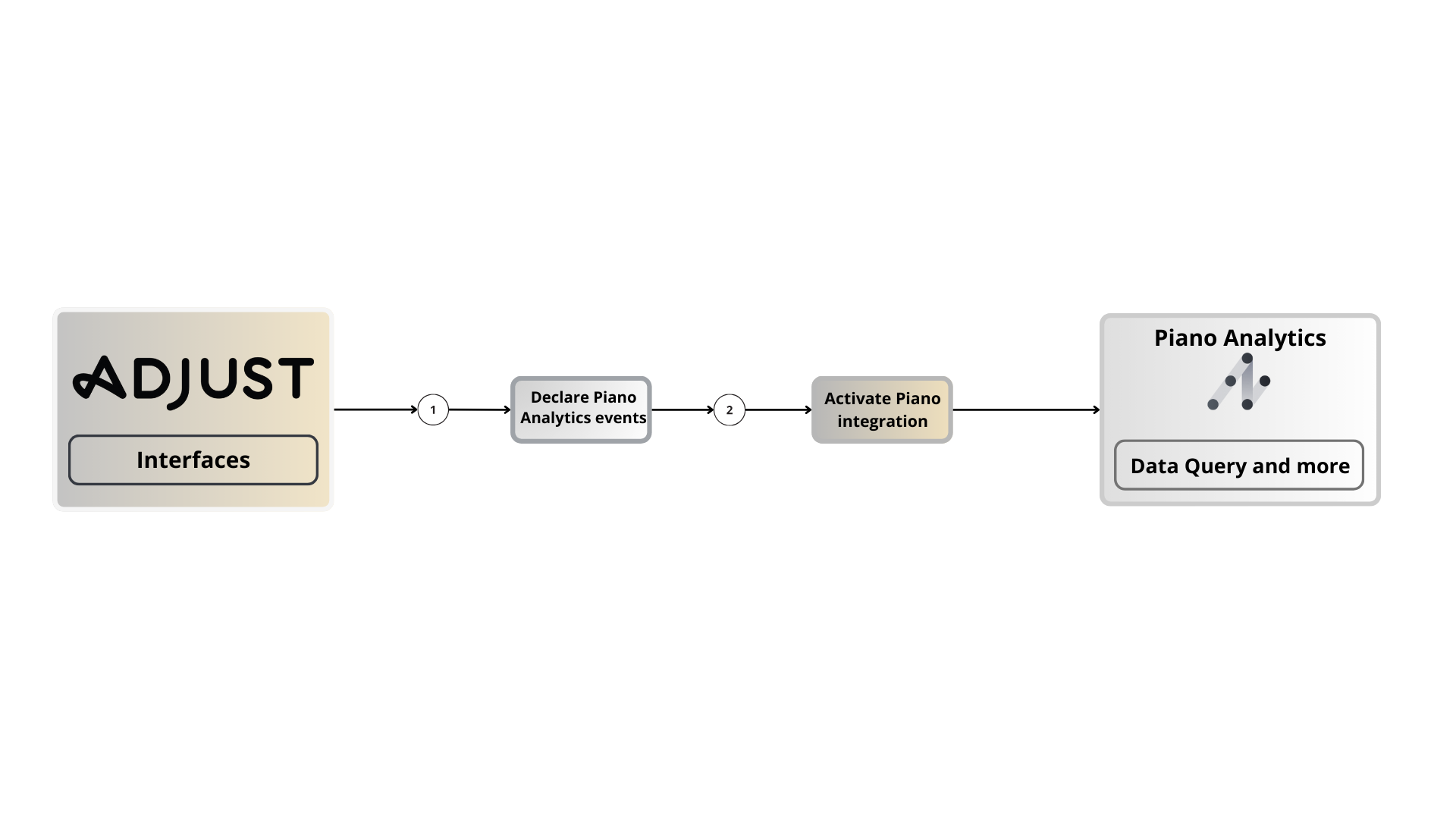
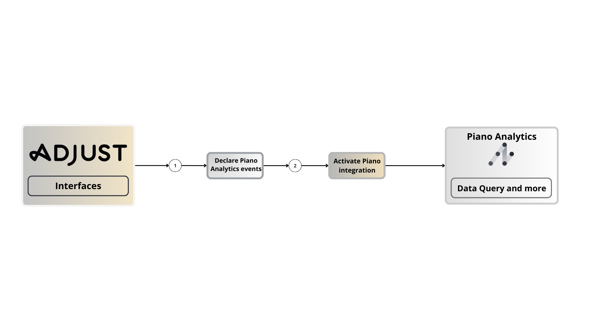
Principes du connecteur
Le PA Connect Adjust permet à Piano Analytics de recevoir des données d'attributions mesurées dans Adjust via des callback automatisés.
Suivez les étapes de cette documentation pour commencer à recevoir des événements d'installation d'application ou encore de désinstallation, et bénéficier des outils de Piano Analytics pour découvrir de nouveaux insights.

Prérequis :
Posséder un compte Piano Analytics.
Posséder un compte Adjust.
Avoir les droits suffisants sur Piano Analytics ("Admin", "Data Supervisor"), et sur Adjust (Admin, Editeur, Editeur personnalisé).
Configurer le matching du Visitor ID
Afin d'assurer la continuité de la visite pour vos visiteurs, et d'éviter que vos événements Adjust ne soient jamais rattachés aux événements in-app (Piano Analytics) du visiteur à l'origine de l'installation (ou autre), il est nécessaire de faire perdurer l'ID visiteur de Piano Analytics entre les SDKs.
Voici les étapes à suivre pour effectuer ce matching :
Récupérer votre ID visiteur (après initialisation de votre SDK PA) via notre méthode dédiée
getVisitorId().Transmettre cet ID visiteur à Adjust en tant que Partner Parameter, en nommant le paramètre PAVisitorId :
- fonctionaddSessionPartnerParameter()avec le SDK v4 (doc)
- fonctionaddGlobalPartnerParameter()avec le SDK v5 (doc)
Exemple de configuration :
const PAVisitorId = pa.getVisitorId();
Adjust.addGlobalPartnerParameter("PAVisitorId", PAVisitorId)
Suite à cela, Adjust se chargera de transmettre la valeur de l'ID visiteur directement dans les callbacks qu'ils envoient à Piano Analytics. De cette façon, l'ID sera le même pour les événements Adjust et ceux de Piano Analytics.
Configuration dans Piano Analytics
L'intégration avec Adjust permet de remonter les événements suivants :
adjust.installs
adjust.reinstalls
adjust.uninstalls
adjust.reattributions
Important
Attention : les événements de désinstallations et réinstallations ne seront mesurés que dans le cas où vous souscrivez une option supplémentaire chez Adjust. Veuillez vous rapprocher du service Adjust pour toute question sur ce sujet.
Ces événements doivent être déclarés comme tels (sensible à la casse) depuis votre Data Model dans Data Management > Evénements:

Sous ce lien se trouve les instructions pour déclarer un événement Piano Analytics.
Lorsque l'utilisateur effectue une de ces actions (install, reinstall...), Adjust utilise des méthodes comme l'identifiant publicitaire (IDFA pour iOS ou GAID pour Android) ou des techniques de fingerprinting pour associer l'action à un clic ou une impression antérieure.
Ce clic ou cette impression est alors associé à la campagne publicitaire spécifique, et à d'autres métadonnées pertinentes (à titre informatif, après l'installation d'une application (ou autre action), Adjust continue de suivre les événements in-app (comme les achats, les inscriptions, etc.) et les attribue à la source d'installation initiale).
Chaque événement que nous collectons est donc envoyé avec des paramètres de campagnes liés à l'attribution réalisée par Adjust.
Voici le mapping des paramètres reçus :
Paramètre SDK Adjust | Information | Paramètre SDK Piano Analytics |
| Nombre de sessions enregistrées par le SDK Adjust actuel | app_sc |
| Horodatage de l’installation (c.-à-d. première ouverture de l’app) | app_fsd |
| Horodatage de l'activité | device_timestamp_utc |
| Nom du réseau, tel que pris à partir du tracker | src_medium |
| Nom de la campagne, tel que pris à partir du tracker | src_campaign |
| Nom de l'adgroup, tel que pris à partir du tracker | src_creation |
| Nom du créatif, tel que pris à partir du tracker | src_format |
| Nom du fabriquant de l'appareil | device_manufacturer |
| Nom du modèle de l'appareil | device_model |
Cette liste n'est pas exhaustive, vous avez la possibilité de tracker des paramètres custom selon votre besoin (voir la partie Mapping ci-dessous).
Configuration dans Adjust
Une fois dans votre interface Adjust, sous Campaign Lab > Partners, ajoutez un nouveau partenaire :

Recherchez Piano Analytics :

Puis sélectionnez votre application normalement déjà enregistrée :

Depuis le menu Data Sharing, il vous faudra autoriser le partage de données entre les deux solutions. Cliquez sur "Edit" et renseignez le domaine de collecte de votre périmètre applicatif, ainsi que son site ID (vous trouverez ces informations dans le Data Collection Portal, ici pour les site ID, et là pour le domaine) :

Lorsque le partage est activé, l'intégration remonte par défaut les 4 événements install, reinstall, uninstall, reattribution.
Vous pouvez décider d'envoyer des données supplémentaires via l'option de Mapping, en cochant la case "Parameters" :

Les paramètres de partenaire (disponibles à partir de la version 4.0 du SDK Adjust) permettent à Adjust de collecter des points de données personnalisés à partir de votre application et de les transmettre directement à Piano Analytics. Piano Analytics reçoit alors le détail des événements personnalisés pour chacun de vos événements liés.
Rajouter des paramètres via le Mapping custom
Avant d'ajouter de nouveaux paramètres de partenaire au SDK Adjust, assurez-vous qu'aucun autre paramètre de partenaire prédéfini ne satisfait déjà vos exigences.
Pour partager les paramètres de partenaire avec Piano Analytics, procédez comme suit :
Configurez les paramètres partenaires dans le SDK Adjust.
Une fois la case "Parameters" cochée, sélectionnez "Map parameter" dans la box qui vient d'apparaitre.
Dans le champ Paramètre du SDK , saisissez le nom du paramètre SDK Adjust que vous souhaitez tracker, et dans le champ Paramètre partenaire, saisissez le paramètre Piano Analytics correspondant au paramètre du SDK Adjust :

Une fois satisfait de votre configuration, validez l'intégration :

L'intégration apparait désormais dans vos partenaires comme active :

Ressources additionnelles
Documentation partenaire : https://help.adjust.com/fr/partner-setup/piano-analytics
Site partenaire : https://www.adjust.com/fr/