Contentsquare
A propos de Contentsquare
Contentsquare est une plateforme d'analyse d'expérience utilisateur (UX) qui aide les entreprises à comprendre comment les utilisateurs interagissent avec leurs sites web et applications mobiles.
Elle collecte des données sur les comportements des utilisateurs, comme les clics, les mouvements de la souris et les défilements, pour générer des heatmap et analyser les parcours des utilisateurs. Cette analyse permet d'identifier les points de friction, les abandons et les opportunités d'optimisation. En segmentant les utilisateurs et en fournissant des rapports détaillés, Contentsquare offre des insights exploitables pour améliorer l'expérience utilisateur et augmenter les taux de conversion. La plateforme s'intègre également avec d'autres outils de marketing et d'analyse pour offrir une vue unifiée des performances digitales.
Plus d'informations sur https://contentsquare.com/fr-fr/
PA Connect Contentsquare
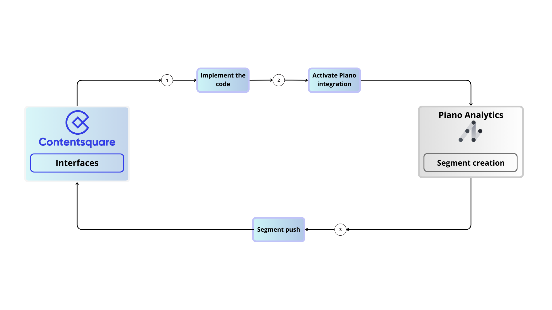
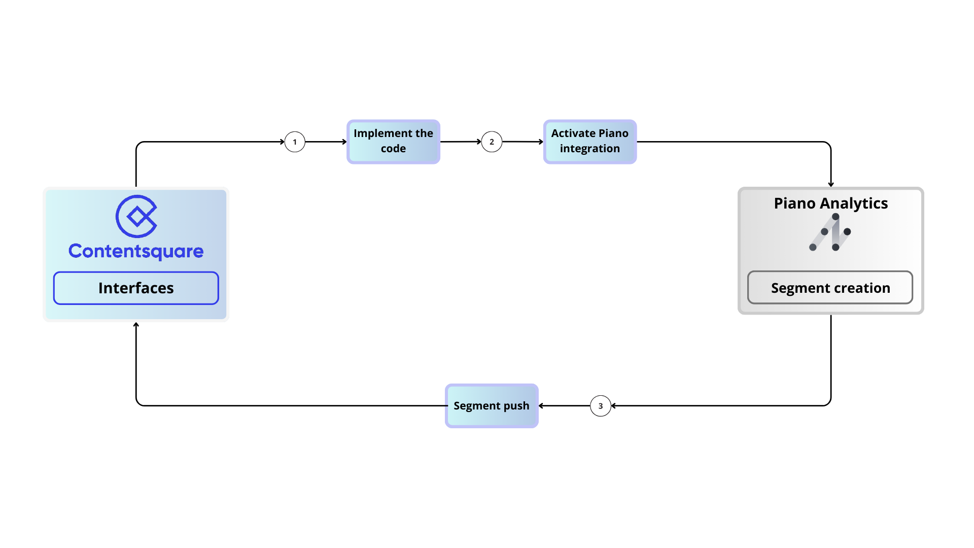
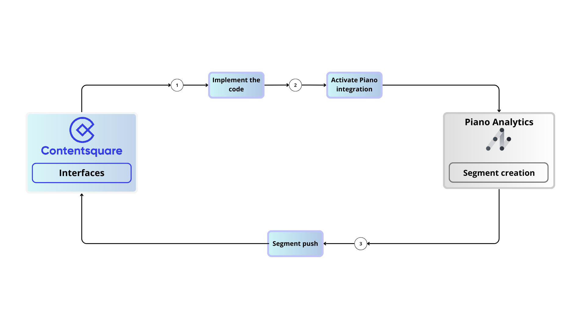
Contentsquare et Piano ont développé un bridge vous permettant d'analyser des données provenant de n'importe quel endroit du parcours du client à l'aide de vos segments Piano Analytics. Retrouvez vos segments Piano Analytics dans Contentsquare et bénéficiez de toutes les fonctions de l'outil (analyse du parcours, comparateur de pages, analyse du zonage, relecture de la session).
Principes du connecteur
Grâce au suivi de l'identifiant unique Contentsquare, les segments Piano Analytics peuvent être recoupés avec les sessions Contentsquare. Suivez les étapes d'intégration pour commencer à optimiser l'expérience utilisateur et les performances de vos sites web.

Prérequis :
Posséder un compte Piano Analytics.
Posséder un compte Contentsquare.
Créer une clé API.
Implémentation du code
Avant de commencer, il est nécessaire d'implémenter au sein de votre SDK Piano Analytics le snippet de code qui permet la récupération de l'identifiant unique de Contentsquare.
Pour ce faire, veuillez suivre la documentation partenaire : https://support.contentsquare.com/hc/en-gb/articles/9870671886876-Piano-Analytics-Code-Configuration
Si vous faites face à un problème d'implémentation, n'hésitez pas à contacter les équipes Contentsquare : https://support.contentsquare.com
Configuration dans Piano Analytics
Créer une clé API
Pour créer une clé API, veuillez suivre les étapes décrites dans la documentation dédiée.
Déclarer la propriété "cs_matching_key"
Depuis votre Data Model, créez une propriété en cliquant sur le "+" situé en bas à droite de l'écran :.png?inst-v=cd015626-d782-4fed-9be3-edb7c0d9ba25)
La propriété devra être déclarée comme telle, avec pour clé "cs_matching_key" (case sensitive), et de type "string" :

Retrouver son ID de site
Vos IDs de sites sont accessibles depuis le Data Collection Portal :
Configuration dans Contentsquare
Installer l'intégration Piano Analytics
Pour installer l'intégration depuis votre espace, veuillez suivre la documentation Contentsquare.
Activer l'intégration Piano Analytics
Une fois dans votre liste d'intégration, vous pourrez activer le bridge Piano Analytics :
Renseignez votre clé API créée précédemment :
Nommez l'intégration, entrez votre site ID et sélectionnez la propriété "cs_matching_key" :
Sélectionnez ensuite les segments Piano Analytics que vous souhaitez importer dans Contentsquare (pour plus d'informations sur la segmentation Piano Analytics, veuillez consulter notre documentation dédiée) :
Petite précision : les segments que vous créez dans Piano Analytics seront disponibles à J+1 dans le sélecteur de segments de Contentsquare. En effet, les appels API sont effectués aux alentours de minuit chaque jour.
Votre intégration est maintenant validée :
Retrouver vos segments Piano Analytics
Une fois vos segments importés, ils seront tous disponibles dans la section "Segment" de Contentsquare, d'où il vous est possible de filtrer la source "Piano Analytics" :
Les segments peuvent être utilisés dans vos analyses de contexte, comme le montre cet exemple :
Ressources additionnelles
Site partenaire : https://contentsquare.com/fr-fr/
Documentation partenaire : https://support.contentsquare.com/hc/en-gb/articles/9352574527900-Piano-Analytics
Documentation technique partenaire : https://support.contentsquare.com/hc/en-gb/articles/9870671886876-Piano-Analytics-Code-Configuration